警钟长鸣 | 重庆33名检测从业人员违法违规检测行为被通报
来源:admin 浏览量: 发布时间:2021-03-05 14:21:26
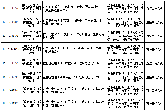
3月1日,重庆市住房和城乡建设委发布《关于对周贤爵等33名检测从业人员违法违规检测行为的通报》,其中对涉及出具虚假检测报告的28人注销其检测岗位证书,三年内不得申请岗位考核;对涉及不按标准规范检测的2人注销其检测岗位证书,一年内不得申请岗位考核;3人三年内不得申请岗位考核。

重庆佳维建设工程质量检测有限公司法定代表人周某、重庆善奎检测技术有限公司法定代表人赵某、重庆百世德工程检测有限公司法定代表人易某和朱某、重庆科融建筑工程质量检测有限公司法定代表人姜某、重庆市合川建设工程质量检测所法定代表人刘某等6人,在担任起公司法定代表人期间,其所在公司出具虚假检测报告或超出资质范围从事检测活动,未切实履行法定代表人职责。按照《建设工程质量检测管理办法》第三十二条规定,已对上述检测机构法定代表人处检测机构罚款数额10%的罚款,详见附件。王某等27名检测从业人员在从事检测活动期间,对出具虚假检测报告、不按标准规范检测或超出资质范围从事检测活动等违法违规行为,承担直接责任。按照《建设工程质量检测管理办法》第三十二条规定,已对上述直接责任人员处检测机构罚款数额10%的罚款,详见附件。
建筑质量事关人民生命财产安全,工程质量检测报告是评定工程质量的重要依据,部分检测从业人员法治意识淡薄,无视行业底线,其出具虚假检测报告等违法违规行为,不仅严重扰乱我市房屋市政工程质量检测行业市场秩序,对个别工程质量判定也带来了不良影响。依据有关规定,决定在已开展行政处罚的基础上,进行如下处理:(一)根据《重庆市建设工程质量检测管理规定》(渝建发〔2009〕123号)和《重庆市房屋建筑和市政基础设施工程质量检测信用管理办法》(渝建发〔2020〕53号)等相关文件,对刘某等33名检测从业人员,予以全市通报批评,记入不良信用信息。(二)对涉及出具虚假检测报告的刘某等28人注销其检测岗位证书,三年内不得申请岗位考核;对涉及不按标准规范检测的夷某等2人注销其检测岗位证书,一年内不得申请岗位考核;对于赵某等3人,三年内不得申请岗位考核。(详见附件)
一是各房屋市政工程质量检测机构法定代表人应切实履行法人职责,建立健全企业内部管理制度,强化员工廉洁从业教育和专业技能培训,杜绝违法违规检测行为发生。二是各房屋市政工程质量检测从业人员,应严格执行法律法规和规范标准,坚守职业操守,自觉抵制违法违规检测行为,发现企业存在违法违规检测行为应及时向行业主管部门反映。三是市质量总站和各区县住房城乡建设部门应加大对质量检测行为的监管力度,强化运用行政执法和信用评价等手段,严厉打击弄虚作假等违法违规检测行为,形成警钟长鸣、震慑常在的压倒性态势,切实保障房屋市政工程质量。



