行业动态
争当文明施工、拼搏赶超“佼佼者”,2021年武汉市文明施工标杆工地30强“出炉”
来源:admin 浏览量: 发布时间:2022-03-10 14:11:06
经过8个多月的争创提升和推选评定,2021年度武汉市文明施工标杆优胜项目评选“出炉”。商业、商务设施、居住项目(产权调换房)设计施工总承包项目,武汉轨道交通12号线(江北段)土建7标中一路站,盛世国际文体P(2015)043、045等30个工地获得“标杆工地”称号。

和平大道南延(中山路—张之洞路)工程地下整洁的施工现场。
24日,长江日报记者获悉,评审小组对此前公布的2021年武汉市文明施工100个“标杆工地、优良工地”入围项目的常态化保持、硬件标配、扬尘防控、智慧管理、公益宣传等多个方面进行多轮次实地复核及综合评定,选取整体形象较好、代表示范作用较强的30个项目,作为2021年武汉市文明施工“标杆工地”,工程类型涵盖市政、房建、园林、水务。其余70个项目则成为文明施工“优良工地”。

武汉动物园综合改造项目的绿色围挡。
市城建部门表示,2021年武汉市启动文明施工“标杆、优良工地”争创活动,旨在大力营造全市对标先进、比学赶超的良好文明建设氛围,助力我市城市品质能级双提升。

位于黄陂区的盛世国际文体项目工地环境优美。
活动开展以来,累计480多个项目提升争创,获得月度流动红旗,261个红旗项目踊跃报名参评年度标杆,经过多轮次复查评定,100个项目最终脱颖而出,此次评选出的30个“标杆”项目更是其中的佼佼者,通过评优争先,必将推动全市文明施工水平再上新台阶。
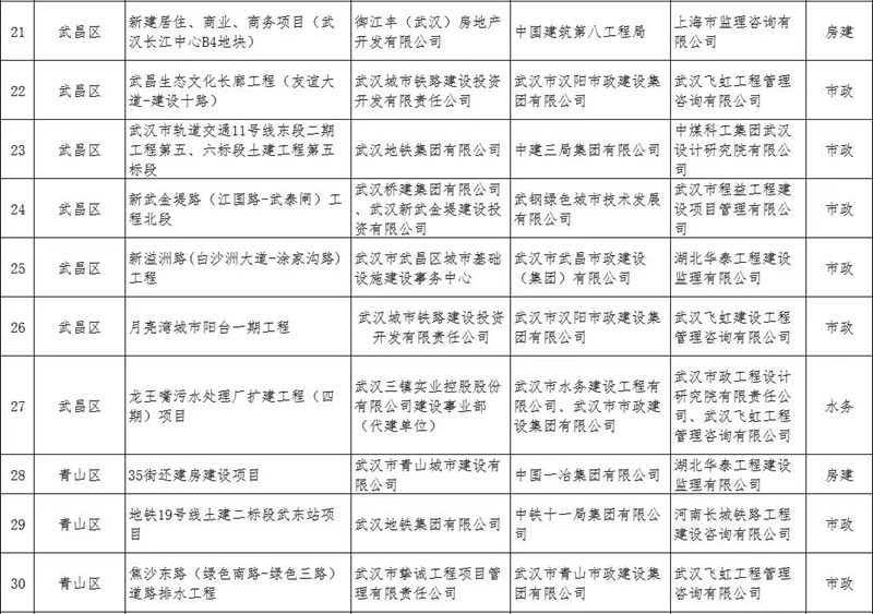
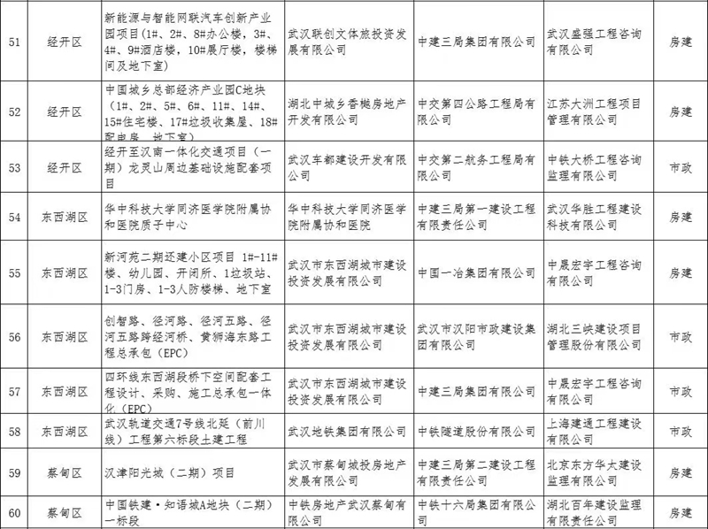
具体名单如下:(排名不分先后)
标杆工地:



优良工地






