行业动态
基于可循环利用的建筑废弃物分类遴选研究
来源:admin 浏览量: 发布时间:2025-03-31 19:24:15
1 国内外建筑废弃物资源化利用
1.1 国外建筑废弃物资源化利用现状
美国是目前全球最大的建筑废弃物生产国和资源化处理国,美国主要对建筑废弃物进行高效分级利用管理。美国也在源头上有效限制建筑废弃物的产生量,促使相关企业自觉地寻求建筑废弃物资源化利用途径,并取得了较好的效果。美国城市固体废弃物的年产生量达3.8亿t,其中,建筑垃圾占30 %~50 %。2012年,美国产生建筑废弃物约480 Mt,混合废弃物资源化率为35 %,混凝土资源化率约为85 %,沥青混合料资源化率达到99 %。美国对建筑废弃物的处理主要有3种方式:一是将其作为燃料用于发电或燃烧,产生热能;二是将其作为建筑材料进行回收再生利用;三是将其作为土壤改良剂或填料用于土壤改良。同时,美国充分发挥了其先进的处理技术优势,广泛利用BIM模型的数据化、可视化和模拟化的特点,进行建筑废弃物处理管控,在极大程度上提高了资源化利用率。
日本具有一套比较高效和完善的建筑垃圾处理管理制度。目前,日本对于建筑废弃物的再生利用处理已进入维持期和稳定期。2018年,日本建筑混合废弃物再资源化率约为63 %,建设产生土的有效利用率为79.8 %,其余建筑废弃物的再资源化率均高于90 %。日本是一个资源相对匮乏的国家,随着经济发展,城市建设和旧城改造力度不断加大,产生的建筑垃圾也越来越多,因此日本对建筑垃圾的分类、处理、再利用都有较为具体的规定。在日本,建筑垃圾的处理是一个非常复杂的问题,要实现资源化利用,必须通过完善的法律、法规和标准规范等加以规范。同时,在政策方针和法律法规方面为保障建筑废物处理工艺的进一步完善提供支持。日本从1970年开始建立《建筑废弃物处理法》。1996年出台了《关于建筑废弃物管理的相关法律》和《关于建筑废弃物处理的相关法律》。2010年日本政府又颁布了《关于促进建设再利用和再生利用的特别措施法》,日本不仅颁布了法律规范,还制定了一系列标准规范,以确保建筑废弃物资源化利用和再利用工作有法可依。
2015年德国产生了33万t的城市固体垃圾,其中建筑垃圾20万t,占到了60 %的比例。德国在建筑废弃物资源化利用方面走在世界前列,其建筑废弃物的资源化利用率达到了97 %。其中,德国再生混凝土的应用比例达到了50 %以上。同时,德国政府也提出了较为完善的建筑废弃物法律法规来保障其分类工作,并制定相应的经济政策鼓励,例如:《废弃物处理法》《废物分类包装条例》《循环经济与废弃物处理法》《可再生能源法》等,并强化配套相关实施条例。德国政府建立了关于资源化产品的标准及标志,只有符合质量标准的才能作为资源化产品再利用。德国对再生混凝土生产企业给予财政补贴,并鼓励企业开发新产品,对新产品进行宣传推广,在建筑设计上采用再生混凝土,并不断提高建筑物的耐久性。
以建筑废弃物利用程度的高低和对环境影响的优劣为标准,可以对建筑废弃物的利用方式进行层次划分,各种处理方法对应不同的利用层次。美国、日本和德国等建筑废弃物资源化率高的国家主要采取的措施见表1。
表1 建筑废弃物资源化国家

大多数欧盟国家先对建筑废弃物进行分类遴选,将建筑垃圾细分为原材料,通过筛选、分拣、剔除、粉碎后作为再生资源来再回收利用。通过前期的分类遴选、分类转运、分类运输,能够减少后续建筑废弃物的处理费用、处理时间,大幅提高建筑废弃物的资源化利用率。
1.2 我国建筑废弃物资源化利用现状
虽然我国的建筑废弃物资源化利用起步较晚,但发展速度较快。就目前来说,建筑废弃物的相关循环再生利用已经得到了学术界的广泛重视,许多专家学者也投入相关的科研工作,并且大有成效,全社会对于建筑废弃物的认知和再生利用观念都得到了大幅提升。在绿色可持续发展和“双碳”的理念下,我国采用多种措施实现建筑废弃物的资源化利用,不断开发新型处理技术和新工艺,以减少建筑废弃物对生态环境的负面影响。
我国建筑废弃物资源化利用的主要途径是将其回收再利用作为建筑材料,再生产品应用涉及再生骨料无机混合料、再生砖、再生砌块、再生混凝土、再生砂浆、沥青产品、轻集料(陶粒)有机物产品、生态无机料以及3D打印材料等。首先在施工现场对建筑废料进行初步回收,包括短钢板、钢筋头、模板和方木等,回收后在现场进行利用;然后专业回收站进行回收利用,得到再生产品和再生原料。目前,我国有些地方已经出台了相关政策法规鼓励和推动建筑废弃物资源化利用,例如:广东省颁布的《广东省建筑垃圾管理条例》;北京市颁布的《北京市人民政府办公厅关于印发全面推进建筑垃圾综合管理循环利用工作意见的通知》;贵州省颁布的《贵州省固体废物污染环境防治条例》等。在这些政策的支持下,我国建筑废弃物资源化处理利用也得到了较快发展。
2 建筑废弃物分类遴选方式
2.1 建筑废弃物分类遴选基本原则
目前我国对建筑废弃物有两种遴选方式。一是政府部门通过招标形式确定一家专门的建筑垃圾处理机构,在招标文件中明确规定其必须将建筑垃圾处理成某些产品。二是企业在生产过程中,通过设定不同的物料配比,在满足环保要求的前提下,自行选择是否对建筑垃圾进行处理。合适的建筑废弃物源头分类遴选方式,可以在极大程度上提高我国的建筑废弃物的资源化利用率,也符合我国倡导的绿色建筑可持续发展理念。
建筑废弃物的分类遴选是建筑废弃物资源化利用的基础,分类遴选的好坏直接影响后续的利用效果。目前建筑废弃物中普遍存在可回收利用的资源,建筑废弃物中有害物质较多、不可回收利用的杂质较多,因此在选择分类遴选方法时应遵循以下几个基本原则。
(1)必须是可回收利用资源。
(2)对环境影响程度最小。
(3)最大限度地保留建筑材料的“固化能量”。
(4)通过分类遴选使混合料中不可回收物和有害物质降低到允许排放量以下。对于建筑材料类废弃物,要以分类遴选为前提,先对其进行分类,再进行遴选,否则分类遴选过程就无法进行。对于各种建筑材料类废弃物,应根据其物理性质和成分含量确定其可回收利用性和不可回收利用性。对于可回收利用资源,应优先选择再生利用。对于不可回收利用的、杂质含量较多的混合料,应通过物理分离方法将其分离出来。可回收利用的资源是指能被进一步加工成高附加值产品的资源。不可回收利用的资源是指那些不能再加工成高附加值产品的杂质含量较多的资源。分类遴选是实现建筑废弃物资源化循环经济产业可持续发展的重要环节。要在保证建筑废弃物资源化循环经济产业健康发展和保护环境之间找到一个最佳结合点。
(5)源头分类遴选控制。建筑废弃物并不是真正的垃圾、废物,只是放错了位置的资源,通过源头的分类减量化控制,可以实现建筑废弃物在产生初期就被加以利用和归类处治。在建筑废弃物分类遴选收集进程中一定要强调分门别类,尽量减少混合废弃物,因为混合废弃物中的有用之物无法被有效回收利用。在建筑拆除时,制订合理的建筑废弃物源头拆除顺序,在不破坏其他构件基本结构的前提下,按相应顺序对建筑物进行拆除、分类遴选,以此提高建筑垃圾回收利用率,有效降低建筑废弃物对环境的影响。首先,根据建筑物的性质及建筑材料的特性,制订合理的建筑废弃物回收利用方案,然后在此基础上进行废弃物回收再利用。建筑废弃物回收利用不仅可以有效解决当前资源短缺、环境污染问题,还能使资源得到合理配置,减少对环境的危害。在建筑拆除过程中,尽量采取机械和人工相结合的方式进行施工,避免造成不必要的建筑资源浪费。最后,加强对建筑废弃物源头分类收集工作的管理,建立完善的管理体系,制订严格的管理措施,落实责任制度,即可以保证在提高拆除效率的同时,大幅提高建筑废弃物的再利用效率。
根据组成成分、可回收利用率等对各类建筑废弃物进行分类处理,才能提高资源化利用率,减少对生态环境的污染。与此同时,在建筑废弃物分类遴选过程中,还需综合考虑经济、技术、环境、管理等因素。
2.2 建筑废弃物分类遴选方式及技术
建筑废弃物的分类遴选技术是提高建筑废弃物资源化利用的关键,分类遴选出的物料为后续资源化利用提供了基础,对于建筑废弃物减量再利用有着至关重要的作用。对建筑废弃物进行分类遴选是将废弃材料分开的过程,采用完善合理的分类遴选技术,可以提高建筑废弃物再利用效率。在建筑废弃物处理过程中,需要综合考虑物料特性、性能和环境等多种因素,通过对不同物料的分类遴选技术获取更高质量、更多数量的再生产品,从而实现对建筑废弃物中有用资源的高效利用。常见的建筑废物分类遴选技术如下。
(1)大数据分类遴选。分类遴选原理是利用大数据分析技术对建筑废弃物中的有用物质进行识别,根据识别结果进行智能分类。主要的分类技术包括图像识别技术、基于规则的分类算法、基于深度学习的智能分类算法等。优点是分类遴选误差率低,可实现流水线连续工作、分类遴选量级大,效率高,稳定性强。缺点是缺乏系统性,无法实现全自动。
(2)人工分类遴选。分类遴选原理是利用人工识别技术对建筑废弃物进行分类。主要的分类技术包括人工目视识别、光学识别、手工筛选。优点是操作简单,成本较低,投入少。缺点是分类遴选不彻底,分类遴选量小,难以实现快速准确分类遴选,分类遴选精度不稳定,效率低。
(3)物理分类遴选。分类遴选原理是根据物质在不同物理性质下表现出的不同物理特征(如密度、磁性、光性等)对物料进行有效分离。主要的分类技术包括风选、磁选、水选、振动筛选等。优点是根据性质分类,效率高,精确度高。缺点是操作过程复杂,成本较高。
(4)化学分类遴选。分类遴选原理是根据物质在不同化学溶液中表现出的不同化学性质(如亲水性、粘度、还原性、热稳定性)进行分类识别。最常用的方式是浮选。优点是分类遴选精确度极高。缺点是成本高,操作复杂。
(5)综合分类遴选。分类遴选原理是采用多种方式对建筑废弃物进行分类。主要的分类技术包括人工分类遴选+物理分类遴选,基于大数据的物理化学分类遴选技术等。常见的建筑废弃物分类技术,分类遴选效率高,经济效益明显。
(6)可再生材料的分类遴选。分类遴选原理是利用再生材料和其他原料在物理或化学性质上的差异,对建筑废弃物进行分类、分离。在建筑废弃物回收再利用过程中,建筑废弃物中含有大量的可再生材料,如混凝土、钢筋、金属、木材等。常用的方法有激光分类遴选法、比重分类遴选法、色选技术分类遴选法等。激光分类遴选技术是将激光束照射到物料上,在物料上发生反射,从而使其与物料间发生反射光干涉形成轮廓,根据轮廓可分离出不同成分的物料,分类遴选设备有激光切割机、激光机等。近红外(NIR)分类遴选技术可以显著减少甚至消除有机材料、石膏和高压蒸汽养护的加气混凝土,促进了回收骨料在混凝土制造中的高等级应用。融合了特征反射率、极限学习机及卷积神经网络的隶属度矩阵加权融合方法,将建筑废弃物分类遴选的正确率提高到95 %。无人机高光谱遥感影像建筑废弃物分类技术,利用二值编码、光谱信息散度和光谱角匹配3种算法对研究区内建筑垃圾的高光谱遥感图像进行分类,其中光谱角匹配算法对建筑废弃物的分类精度可达到88.0%,实现了对建筑废弃物高精度分类。
(7)资源化产品的分类遴选。资源化产品分类遴选是指对建筑废弃物的再生利用产品进行分离,常见的分离方法包括金属分离、非金属分离、无机物分离等。金属分离是利用磁力原理将金属与物料分离,常用的方法是磁选法。无机物分离是利用物料中的杂质与物料的性质(如密度、颗粒大小、形状等)差异对物料进行分类遴选,将建筑废弃物中的杂质与其他物质分离,常用的方法有水选、风选等。
为了使建筑废弃废弃物的回收利用契合社会经济的可持续发展理念,必须采取节能减排、低碳环保的方式节约有限的建筑材料。
但是,由于建筑废弃物中含有大量的杂质,直接进行回收利用会给后续的加工处理带来麻烦,因此需要先对建筑废弃物进行破碎处理,再将其与其他物料混合后进行分类遴选。
在对建筑废弃物进行回收利用时,要根据实际情况选择合适的分类遴选技术,实现资源的有效利用和循环利用,提高资源利用率,减少环境污染。随着信息技术的发展,越来越多的分类遴选方法被应用于建筑废弃物回收利用中。
3 建筑废弃物的循环利用途径
3.1 建筑废弃物的直接再利用
建筑的再利用是指经过相关检测之后对旧建筑材料资源的合理化再利用,而不是对任何废建筑材料进行任意的、简单的直接再利用。建筑废弃物的再利用方式分为直接再利用(表2)和再生利用(表3)。直接再利用是指在保持材料原型的基础上,通过简单的处理,将废旧材料直接用于建筑再利用。再生利用指的是建筑废弃物经过一系列分练、筛除和粉碎处理之后,作为新的再生建筑资源使用,改变了其原型的利用方式。从可持续发展的角度来看,建筑废弃物的再利用不仅减少了建设过程中向自然界排放的废弃物总量,还在不同程度上减少了全新建筑材料的生产量。
表2 建筑废弃物直接利用途径

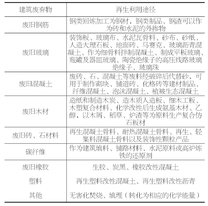
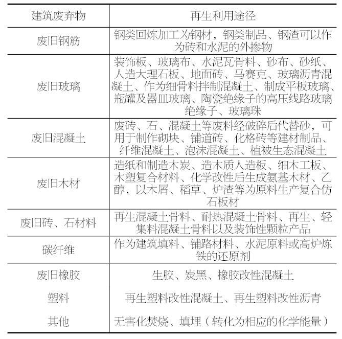
表3 建筑废弃物再生利用途径

3.2 建筑废弃物的再生利用
建筑废弃物再生利用可分为两种情况:一种是将建筑废弃物直接作为再生骨料,用于道路、基础设施建设等工程项目;另一种是将建筑废弃物破碎、筛分后,根据不同的原料特性选择合适的工艺,将其加工成不同类型的再生产品,实现资源的循环利用。
建筑废弃物的综合再生利用领域是多样化的,包括矿山回填、高速公路路基填筑、海绵城市建设和作为建筑再生原材料,以及应用于道路水稳层、水处理领域、建筑渣土桩加固软土地基、再生混凝土灌注桩等。
4 建筑废弃物分类遴选利用新进展
建筑废弃物回收利用是国家可持续发展战略的重要组成部分,是实现建筑垃圾资源化、减量化、无害化的重要手段,对国家和社会发展都具有重要意义。而建筑废弃物回收处理的关键在于分类筛选,因此做好分类遴选工作可以达到事半功倍的效果。在宏观城乡发展方面,应因地制宜,科学规划,形成一套健康有序的建筑废弃物可持续发展循环程序。首先,要加大宣传力度,提高公众的环保意识,根据不同类型建筑垃圾的不同性质和特点选择相应的源头分类处理方法,在建筑设计时控制建筑废物的产量。其次,要健全和完善管理体系,制订严格的管理措施,落实责任制度,根据建筑废物分类收集的具体情况进行有效处理;再次,制定并实施建筑废弃物分类收集管理制度、运输制度、堆放制度等相关制度,建立并完善信息网络平台,实时更新相关信息数据;建立健全建筑废弃物的分类遴选法律法规,形成分类标准,指导建筑回收分类工作;最后,必须加强和严格把控对建筑废弃物源头分类收集工作质量、水平及效率的监督检查。
相关部门应制定和强化建筑废弃物分类回收处理的相应的法律法规,适当减少强制性政策,降低政府干预市场的程度,出台更多的激励性政策和自愿性政策。政府还应侧重于补贴建筑废弃物资源化现行企业,这将会促使社会福利及建筑废弃物资源化技术均得以提升。同时,提升再生利用建材的工艺技术和提高产品质量、加大再生建筑产品使用,以有效地规制和促进建筑废弃物的回收再利用处理,提升建筑废弃物的资源化率。
5 结论
通过对可循环利用的建筑废弃物进行合理的筛分和恰当的再利用途径选取,可以得到以下结论。
(1)提高了建筑资源的资源化利用率,实现了对建筑资源的高效循环利用,促进了当代建筑工程的循环再生发展。(2)减少了建筑垃圾的填埋和露天堆放带来的土地资源浪费,以及随意焚烧对大气环境带来的严重污染。(3)增加了公众的生态环保意识和对建筑废弃物再生产品的信任度,从而推进再生产品行业的发展。(4)促使各建筑废弃物再生相关行业协同合作、共同发展,致力于提高再生产品质量及种类的多样性。
对建筑废弃物进行高效有目的的分类遴选,提升了建筑废弃物的再利用率,降低了建筑原材料的生产成本,扩大了使用范围,增加了建筑资源的社会、环境、经济效益,符合我国建筑绿色可持续发展的要求。
摘自《建筑技术》2024年1月,石福周, 龙 朵, 景明成, 岳立将, 安宗仁