建设工程咨询分会
热点新闻
地方政府隐性债务化解“3+12”策略工具
来源:admin 浏览量: 发布时间:2023-10-30 09:41:08
01
2023年6月26日,审计署发布《国务院关于2022年度中央预算执行和其他财政收支的审计工作报告》指出,“49个地区通过承诺兜底回购、国有企业垫资建设等方式,违规新增隐性债务415.16亿元”。地方政府隐性债务是社会各方关注的重点问题,虽然自新《预算法》等实施以来,进入了地方政府债务规范管理新阶段,但是,地方政府仍存在各种隐性债务。单单是审计署公布的《2017年第四季度国家重大政策措施落实情况跟踪审计结果》显示:5个省的6市县违规举债,合计形成隐性债务154.22亿。因此,为避免引发财政危机等,采取有效的措施化解和控制隐性债务尤为重要。
表1-1 关于隐性债务规模的测算

(注:该表摘自《统筹发展与安全:中国政府债务研究》部分内容)
结合我国地方政府债务管理发展,可将地方政府隐性债务化解过程大致分为:2015-2018年的地方政府债券置换地方政府存量债务阶段、2018年-至今的化解存量与严控增量阶段。
2014年下半年,国发〔2014〕43号文和财预〔2014〕351号文对存量债务按照先清理、后甄别的顺序展开全面的清理工作。“对甄别后纳入预算管理的地方政府存量债务,各地区可申请发行地方政府债券置换”。同时,强调要剥离融资平台政府融资职能,融资平台不得新增政府债务,地方政府新增或有债务必须严格限定在依法担保范围内,并根据担保合同依法承担相关责任。
与此同时,新《预算法》实施之后,由于地方政府合法举债的唯一途径为发行地方政府债券。地方政府与融资平台间的债务关系首次明晰,标志着首轮政府债务化解工作的开启。根据财政部披露数据,2015-2018年,全国分别发行3.20万亿元、4.88万亿元、2.77万亿元和1.35万亿元置换债券,合计12.20万亿元。
表1-2 关于政府隐性债务化解的相关文件

随着债务化解工作的不断推进,中央层面先后推出地方债特殊再融资债券、建制县隐债化解试点、全域无隐债试点等化债方案,各地方政府因地制宜积极化解存量隐性债务。在各地政府2023年的预算报告和政府工作报告当中,共有十多个省份(自治区、直辖市)提及了隐债化解进度。其中,北京和广东表示已经完成全域无隐性债务试点任务要求;内蒙古也已经实现了3个旗区的隐债清零;广西、河南、江苏、宁夏、青海、陕西、甘肃和天津表示超额完成年度化债任务。
对于地方政府债务化解策略,学术界、政府职能部门等不同主体基于自己的功能定位从原则、理论、实践操作层面提出不同解决方案或形成不同解决模式。2018年,财政部在《地方全口径债务清偿统计填报说明》第十五条“债务化解计划”提到了六种债务化解方式,包括“安排财政资金偿还;出让政府股权以及经营性国有资产权益偿还;利用项目结转资金和经营收入偿还;合规转化为企业经营性债务;通过借新还旧、展期等方式偿还;采取破产重整或清算方式化解”。
结合国家相关政策、学术理论以及实践经验,我们提出了围绕“债务平滑、债务转化、债务偿还”三大策略方向,主要运用“债务置换、债务重组、PPP、特许经营、混合所有制改革、股权合作、ABS、REITs、产权交易、资产上市、私募融资、基金投资”十二种工具,建立明确的债务化解规划,制定分年度债务化解目标,切实有效实现政府隐性债的化解,促进地方政府投融资运作健康可持续。
(一)债务平滑
债务平滑是指在政府或国企平台无法直接化解集中清偿压力时,通过国企平台以债务置换和债务重组实现债务周转偿还。其中,债务置换通常是指通过适当的利率折合借来新债还上旧债,包括银行债务展期、公司债券置换等。债务重组是指采取调整债务本金、改变债务利息等各种手段,对债权债务结构进行调整,以达到减轻债务压力等目的。
遵义道桥是债务置换展期的典型案例。在当地政府协调下,遵义最大的城投发债主体遵义道桥建设(集团)有限公司将银行贷款展期20年,前十年不还本、只付息,后十年逐步还本、同步利率也由4%-7%,降至约3%。
(二)债务转化
债务转化即根据隐性债务项目的经营性程度,积极创造条件进行规范化市场化改造,转化为合规债务。该策略具体可以采用PPP、特许经营、混改等方式。债务转化需要具备三个条件:
(1)对具有稳定现金流的政府隐性债务项目,可将其合规转化为企业的经营性债务;
(2)对具备经营条件的政府隐性债务项目,可通过引入社会资本等方式,将其改造为社会资本的债务;
(3)对实行市场化改造的隐性债务项目,应当合法合规调整债务主体,理顺政企关系,真正实现市场化运行。凡实行市场化改造隐性债务项目,在经过相关部门审核确认后,再对该项隐性债务作相应注销处理。

图2-2 债务转化示意图
例如,某市的供水公司存在隐性债务,社会资本通过股权收购和增资该供水公司,覆盖隐性债务规模。社会资本获得市政府授予的特许经营权,同时社会资本承担原供水公司的债务。社会资本提供全市供水的运营服务,市政府通过调整水价并对社会资本的供水服务进行付费,社会资本通过经营收益偿付对应的隐性债务。
(三)债务偿还
债务偿还是指地方政府或国企平台通过存量资产盘活、财政资金、国资增收等方式直接清偿化解地方政府隐性债务。在当前政府可用财力紧张的情况下,如何实现政府存量资产的有效盘活是关键。
1、存量资产盘活偿还
存量资产盘活偿还是指采取各种方式来整合资产并且利用好现有的资产,实现国有资产保值增值,利用回收资金偿还政府隐性债务。基于国家政策文件,以及实践经验,政府存量资产盘活方式总结为以下四大方式:
Ø 资产更新改造运营盘活,是指对资产进行改扩建、规划调整与定位转型,使得存量资产使用功能提升、运营效率提升,充分挖掘资产潜在价值,实现存量资产的盘活。
Ø 资产资本运作配置盘活,是指以资本最大限度增值为目的,通过资产证券化、REITs、上市等对资本进行运筹和经营,将缺乏流动性存量资产转化成流动性强的金融产品,提高资金的利用效率。
Ø 资产市场化效率盘活,是指通过PPP模式、混合所有制改革、股权合作等市场化方式,引入并借助第三方的专业化技术、管理经验等,提高资产运营效率与质量,进而盘活存量资产。
Ø 资产出售变现盘活,是指通过拍卖、公开招标或协议转让方式,获得资产转让收益盘活存量资产。

图2-3 存量资产盘活方式
例如,某市污水污泥处理项目采用TOT方式,由政府方指定机构与社会投资人共同出资成立项目公司。项目公司向政府方支付特许经营权使用费,获得本项目污水处理厂、污泥处理厂、排水管网和泵站的特许经营权。共计盘活资金36.8亿元(特许经营权转让费用),部分用于化解政府隐性债务。
2、财政支出偿还
财政支出偿还是指政府将到期债务还款纳入当年财政支出预算,统筹安排一般预算资金(税)、基金预算资金(土地)、经营性补贴等,偿还年度到期债务。财政支出偿还,既为地方债务风险提供了安全网,又为地方各大国有企业转型发展提供支撑,在发展中化解债务。
例如,2018年海口市人民政府印发《海口市2018-2019年政府性债务化解规划方案通知》,从调配财政资金方面提出控制经常性支出、盘活存量资金、盘活土地资源三点要求。其中,压缩经常性支出,统筹新增财力,每年将从因体制调整形成的新增财力的50%部分用于偿债。
3、国资增收偿还
国资增收偿还是指国有企业通过提质增效举措或通过资本市场运作等,使得国企获得经营性增收与资本性增收用于偿还到期债务,或者上交财政收入用于偿还政府债务。其中,经营性增收偿还主要是通过业务重构、资产整合重组、管理提升等提质增效措施实施债务偿还。资本性增收指国企优质经营资产,在上市或私募融资过程中以未来收益进行估价退出获取收益。
例如,太原重工面通过资本市场运作等实现国资增收偿还债务。面对对主营产品市场持续低迷、资产负债率及偿债成本高企的困境,太原重工公告向控股股东太重集团定向增发股票募集资金12.46亿元,用于偿还银行贷款,成功化解债务危机。
(一)地方政府支持是关键
地方政府隐性债务化解意义重大,涉及范围广,如资产整合重组、公共服务项目政府购买服务、存量PPP实施、区县和乡镇资产整合等,需政府方建立统筹协调机制。政府方的全力支持是债务化解成功与否的关键,政府方全力支持可保障政府方、财政局、国资委、国有企业等各单位沟通协调顺畅,共同完成地方政府隐性债务化解方案的实施与落地。
(二)科学规划债务化解方案
政府债务管理与化解工作具有复杂性、专业性、规范性等特点。需要把政府债务与非政府部门债务通盘考虑、政府债务风险管理与金融风险管理相结合、充分认识政府债务可能出现的新变种等。因此需要政府聘请专业咨询机构,从目的、要求、方式、方法、进度等方面进行统筹安排,形成专业科学的化债方案。按照化债方案推进步骤和工作要求,做到工作目标、任务内容、推进方法、标准要求、工作责任的清晰明确。
(三)推进政府投融资体制改革
地方政府需深化政府投融资体制改革,积极推进融资平台公司市场化转型,妥善处理融资平台公司债务和资产,依法依规开展市场化融资。完善政府方与国有企业的重新定位,严格区分政府投资与企业自主投资,严格区分地方国有企业和地方政府债务的界限。建立完善企业自主投资决策,保障企业自主经营。针对地方政府项目运作需进行科学论证,充分利用资本市场丰富的金融工具,比如REITs、ABS、PPP、融资租赁等,为政府基建项目建设提供资金保障,同时结合政府投融资模式,合理制定项目运作方案。
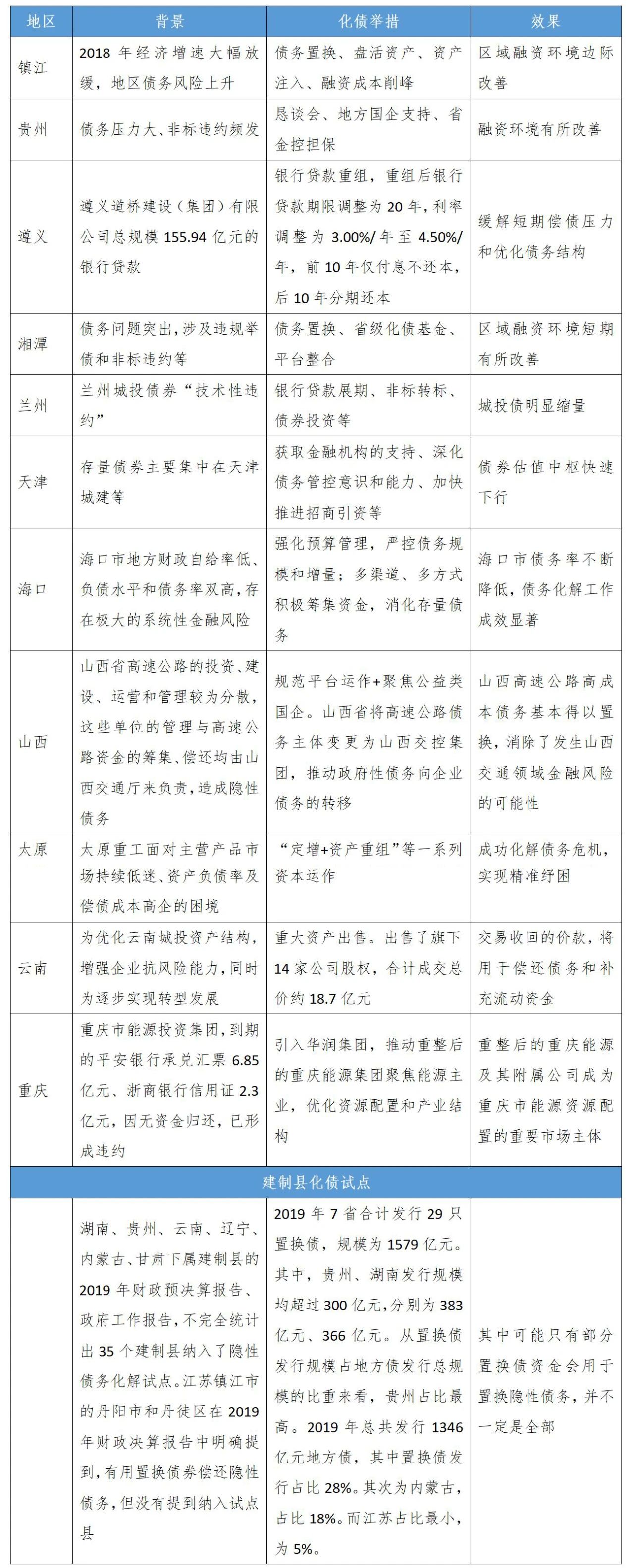
附件:部分地区政府债务化解举措

(注:该表格根据网络资料整理)
2、2018年-至今:化解存量与严控增量
在新《预算法》实施的过渡阶段,地方政府不规范的通过PPP、政府购买服务等方式大量融资,新增了政府隐性债务。2017年7月,政治局会议提出了“要积极稳妥化解累积的地方政府债务风险,有效规范地方政府举债融资,坚决遏制隐性债务增量”。2018年8月,《关于防范化解地方政府隐性债务风险的意见》(中发〔2018〕27号)明确隐性债务范围,并在全国范围内开展隐性债务摸底统计,要求地方政府在5-10年内化解隐性债务。